Motherboards button
マザーボード
Graphics Card button
ビデオカード
Monitors button
ゲーミングモニター
Power Supply button
電源
Mini PC button
ミニ PC
AIO Liquid Coolers button
AIO Liquid Coolers
Industrial PC button
産業用 PC
Server/WS button
サーバー/ワークステーション
Loading

よりパーソナライズされたスムーズな体験を提供するためにクッキーを使用しています。
当ウェブサイトを利用することで、クッキーの使用に同意したものとみなされます。クッキーを受け入れない場合、または、詳細情報をご覧になりたい場合は、弊社のプライバシーポリシーを参照してください。

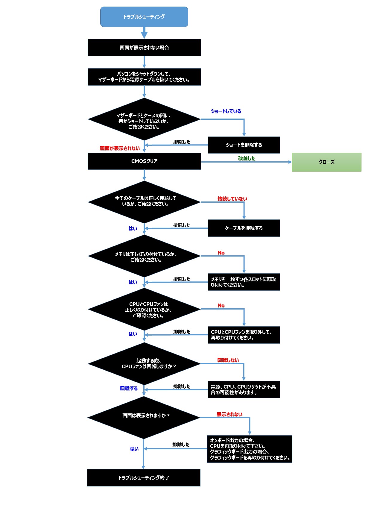
よくあるご質問と回答

問題の種類が分かる場合は、以下の項目をクリックしてください。
よくある質問

オーディオFAQ
BIOS FAQ
グラフィックスFAQ
ネットワークFAQ
ソフトウェアFAQ
CPU /メモリ/ストレージFAQ
よくあるごFAQ
古いリスト